Logo .GOV.CO
Logo IELALINDA

IELALINDA

Institución Educativa La Linda

Portal de Transparencia y Acceso a la Información

En cumplimiento de la Ley 1712 de 2014, ponemos a disposición de la ciudadanía la información pública de nuestra institución educativa.

Consultar información

Transparencia y Acceso a la Información

Información pública de la Institución Educativa Linda disponible para consulta ciudadana

Nuestra Institución

Misión

La Institución Educativa Linda forma integralmente a estudiantes mediante procesos pedagógicos de calidad, fomentando valores, competencias y proyectos con la comunidad para contribuir al desarrollo local y regional.

Visión

Para 2028 seremos una institución reconocida por su excelencia académica, inclusión y liderazgo en innovación pedagógica, formando ciudadanos críticos, autónomos y comprometidos con el desarrollo sostenible de la región.

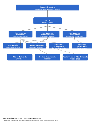
Organigrama IELALINDA (vista previa)
Descargar organigrama (PDF)

Documentos de Interés

Consulta y descarga los documentos públicos de la institución

Informe de Gestión 2024

Documento PDF - 2.5MB

Descargar

Manual de Contratación

Documento PDF - 1.8MB

Descargar

Calendario Académico 2025

Documento PDF - 0.8MB

Descargar

Presupuesto 2024

Documento PDF - 1.2MB

Descargar

Mecanismos de Contacto

Canales disponibles para solicitar información y presentar peticiones, quejas o reclamos

Solicitud de Información

transparencia@ielalinda.edu.co

Contactar

PQRSD

Sistema de Peticiones, Quejas, Reclamos, Sugerencias y Denuncias

Presentar PQRSD

Atención Telefónica

(606) 887-6543
Lunes a Viernes 7:00 am - 5:00 pm

Llamar

Atención Presencial

Cra 12 Oeste Vía Manizales - La Cabaña
Manizales, Caldas, Colombia

Cómo llegar